《上古王冠》手游公测将至,揭秘控制与状态技巧,畅享神秘增益减益效应
作者:大图手游网 发布时间:2026-02-17 11:20:00 阅读量:0

翘首以盼《上古王冠》手游的公测开启,届时,游戏中将展示各种令人惊喜的增益效果,为玩家打造极致的游戏乐趣。对于那些对增益与减益状态细节不太熟悉的玩家,不妨跟随我们的脚步,一起揭开这些神秘状态的神秘面纱!

《上古王冠》控制及状态效果详解

揭秘《上古王冠》的控制与状态技巧

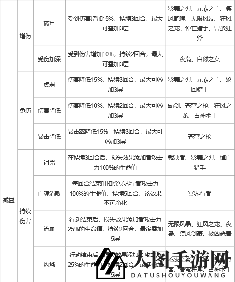
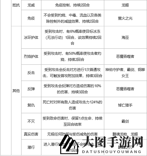
在《上古王冠》的奇幻世界中,掌握控制与状态机制是每位玩家的必修课,状态分为增益与减益两大类。接下来,让我们一起来详细了解这些状态的具体效果。

《上古王冠》控制及状态效果详解

《上古王冠》控制及状态效果详解

《上古王冠》控制及状态效果详解

《上古王冠》控制及状态效果详解

《上古王冠》控制及状态效果详解

《上古王冠》控制及状态效果详解

净化能力:裁决者、时光之主、微笑奇迹、海巫、水之贤者

驱散效果:裁决者

复活技能:冥界行者、时光之主、微笑奇迹

更多关于《上古王冠》控制与状态效果的精彩内容,敬请关注手游网攻略专区。

相关文章