探索《三国群英传M》的养成奥秘,这款策略养成游戏让玩家沉浸在丰富的职业与兵种选择之中。近期,关于二阶转职令的掉落点成为热议话题,本文将为你揭晓《三国群英传M》中二阶转职令的神秘掉落地点。

揭秘《三国群英传M》二阶转职令的掉落秘境


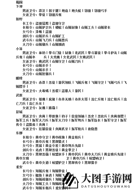
探寻吴国的神秘之地
卢江~
男近卫令:匪徒刀兵、凶恶地痞、拦路贼。
女近卫令:乌鸦、匪徒枪兵。
石亭~
男近卫令:狂牛、土匪、尖刺猪、大姊头、恶霸跟班。
女近卫令:大姊头跟班、恶霸、百步蛇。
三江~
男近卫令:赤狐、流寇、凶少、流寇刀兵、暴民。
女近卫令:青竹丝、恶女。
汝南~
男近卫令:盗贼恶民、恶官兵、盗墓贼、白狼、占地恶匪、狼、毒水蛇、贪腐鹰、恶匪、双刀贼。
女近卫令:盗贼卒兵。
长弓令:凶残盗贼
剑兵令:盗贼刺客。
汝阴~
长弓令:土霸王。
女弓令:土霸王、赤火蝎
大刀令:汝阴山贼、逃犯、拦路劫匪。
武斗令:通缉犯、侦查兵、凶豹。
濡须~
长枪令:盗贼长枪兵、地头恶煞、巨鸢
长弓令:小鸢。
剑兵令:鳄龟、盗贼斧兵
大刀令:盗贼头目、地头恶霸。
合淝~
男近卫令:海贼前锋、海贼斥候、叛军枪兵、叛军枪兵队长、土狼、女贼、盗贼新兵、凶徒、飞贼、女飞贼、狼、窃贼、凶恶女贼。
长弓令:海贼斥候队长。
女弓令:噬肉狼、海贼斥候队长。
剑兵令:恶棍。
大刀令:海贼前锋队长、凶恶盗贼新兵。
寿春~
长枪令:双刀勇士、黑熊。
长弓令:暗影门门徒、暗影门杀手。
女弓令:野熊、八公山灰爪。
剑兵令:盐帮门卫、钢盾斧士、八公山黑豹
大刀令:黄金暴民、八公山灰爪、暗影门门卫、盐帮护卫、盐帮护卫长。
武斗令:钢鎚武士。
《三国群英传M》二阶转职令的掉落位置分享完毕,祝各位玩家寻宝顺利。更多精彩资讯,敬请关注多特手游。
探索《三国群英传M》国战版更多精彩内容 >更多《三国群英传M》国战版攻略精彩呈现 >